La chronologie des médias, ça ne vous dit peut-être pas grand-chose, mais tous les spectateurs de films français la connaissent bien. C’est elle qui, aujourd’hui, oblige les plateformes de SVOD à attendre au moins 36 mois pour avoir le droit de la diffuser sur son service. C’est aussi elle qui oblige les chaînes de télévision à attendre 22 mois pour diffuser un film « récent ». Un cadre qui a été établi en 2009 et qui, de l’aveu même de la ministre de la Culture, Françoise Nyssen, « est aujourd’hui déconnecté des usages et inadapté au nouvel enjeu du financement de la création ». C’est un euphémisme.
L’accord actuel sur la chronologie des médias, qui date d’il y a 10 ans, est aujourd’hui déconnecté des usages et inadapté au nouvel enjeu du financement de la création. J’ai décidé d’y remédier. Aujourd'hui, clôture des discussions engagées depuis plusieurs mois avec le secteur. pic.twitter.com/8ivs4N2KEf
— Francoise Nyssen (@FrancoiseNyssen) September 3, 2018
Depuis quelques semaines toutefois, un nouvel accord sur la chronologie des médias est en cours de discussion. Il devrait être signé aujourd’hui et quelques acteurs de cet accord ont commencé à divulguer ce que contiendra cette nouvelle chronologie des médias. Voici ce qui est prévu :
Face à l’urgence de la diversité numérique, la politique des petits pas ? A chacun de juger si cette nouvelle chronologie est à la hauteur des défis d’aujourd’hui et surtout d’après-demain. pic.twitter.com/X507FFYaNq
— Jérôme Soulet (@soulet_jerome) September 3, 2018
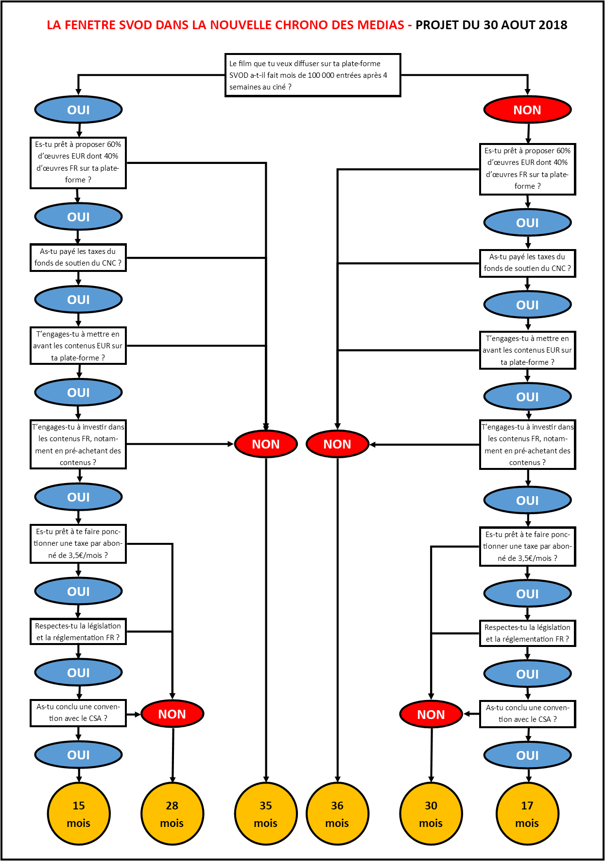
Vous ne comprenez pas grand-chose et tout cela vous semble particulièrement obscur ? C’est normal, cet accord a dû prendre en compte les désidératas de chacun des acteurs français. Heureusement pour nous, le compte Twitter Films de Lover a épluché les diapositives de Jérôme Soulet et en a sorti une infographie beaucoup plus claire, qui ne concerne toutefois que les débouchés pour la SVOD.
Dans le projet de la chronologie des médias peut-être approuvé jeudi (partagé par @soulet_jerome, merci à lui), il y a 6 (six, seis, sechs, sei, zes) fenêtres dédiées à la #SVOD : 15, 17, 28, 30, 35 et 36 mois après la sortie ciné. J'ai fait un petit diagramme pour l'expliquer : pic.twitter.com/vbbOA3paQc
— Frédéric (Now on [email protected]) (@FilmsdeLover) September 4, 2018
Cliquez ici pour voir l’infographie en grand format.
Ce qu’il faut retenir, c’est que la sacro-sainte fenêtre d’attente de 36 mois pourrait être considérablement réduite pour la SVOD. Ainsi, suivant que la plateforme de SVOD suive certaines contraintes, un film sorti en 2018 pourrait sortir en SVOD entre 15 et 36 mois après sa sortie.
Des temps d’attente réduits, oui mais…
Ces contraintes sont toutefois très nombreuses et favorisent très clairement les plateformes de SVOD françaises. Le délai de diffusion sur les films récents sur les plateformes de SVOD ne pourra ainsi être réduit uniquement si la plateforme s’acquitte de ses taxes au fonds de soutien du CNC, accepte de proposer une majorité de contenus européens, de payer une taxe par abonnés de 3,5 euros par mois ou encore de conclure une convention avec le CSA.
Autant de contraintes que Netflix ou Amazon, pour ne citer qu’eux, ne devraient pas suivre. Des contraintes qui sembleront toutefois relativement douces à Canal+ ou OCS, qui respectent déjà la plupart de ces règles. Bref, une chronologie des médias un peu plus souple pour les acteurs français, mais qui ne prennent toujours pas – ou si peu – en compte les habitudes et demandes des utilisateurs. Comprenez, ce n’est pas demain ou dans un an que vous verrez le dernier Avenger sur Netflix.
🟣 Pour ne manquer aucune news sur le Journal du Geek, suivez-nous sur Google et sur notre canal WhatsApp. Et si vous nous adorez, on a une newsletter tous les matins.

Tiens c’est marrant ça, on continue de faire n’importe quoi avec les plate forme comme Netflix, mais canal + a droit a un traitement de faveur sans aucune raison…Et personne en trouve ça louche….Et personne ne remarque rien? Le mec s’est payé son avance sur les autres et on peux laisser faire ca!?? Mais wtf, c’est de la concurrence déloyale! Il faut arrêter de protéger les pourris!!!
Ces mecs sont vraiment arriérés…Vivez avec votre temps les mecs, vous êtes complètement déconnectés…C’est une honte, perso ça m’encourage à pirater encore et encore et encore et encore!!!
"mais qui ne prennent toujours pas – ou si peu – en compte les habitudes et demandes des utilisateurs."
Donc les utilisateurs n’utilisent que Netflix ?
Ton référentiel il est biaisé car tu crois que y’a que Netflix dans la vie et dans tes lecteurs ?
J’utilise aussi Canal et OCS et je suis bien content. Eux respectent les règles, paient les cotisations contrairement à Netflix ou Amazon qui refusent de payer pour la création française: càd ta langue et ta culture pour rappel.
C’est comme Google qui veut pas payer ses impôts en France.
Vous n’avez aucun recul c’est ridicule
C’est toi qui comprend rien. ‘est comme Google qui veut pas payer ses impôts en France.
L’idée c’est de protéger la création française à laquelle Netflix et Amazon ne veulent pas participer. Là tu vas me dire que la création française c’est de la ***** Engrenages, le Bureau des Légendes, 10%, Guyane, Baron Noir, les Revenants etc… regarde ces séries et on en reparle.
Canal paie depuis des années. Donc c’est bien de favoriser ceux qui respectent les règles. Arrêtez de’idôlatrer Netflix et Amazon en permanence sans réfléchir une micro seconde
J’ai effectivement Netflix en tête, mais je pense surtout au piratage. Le piratage de film sera toujours aussi important tant la chronologie des médias sera aussi contraignante. Et j’aimerai être assez naïf pour croire que ces règles visent uniquement à favoriser « ceux qui respectent les règles ». Ce n’est clairement pas le cas ici.
10%… ( podbal , mauvais exemple )
Tu sais suite à
l’affaire hallyday , son héritage , tout son ramdam …Vu ce que j’ai
appris ( comment tout ça se bidouille ) , ce qui s’est passé , j’ai
honte d’être français .
C’est pas sans raison, Canal + finance quantité de productions européennes et distribue un plus fort pourcentage de films européens, donc ils auraient droit à des avantages. Si Netflix fait pareil ils auront les mêmes avantages. Je ne suis pas calé sur le sujet mais la chronologie des médias fonctionne déjà un peu avec ces principes il me semble.
c est toi qui a aucun recul en imposant tes gouts. On est nombreux a preferer netflix qui a fait un outil qui marche clairement mieux que les autres sur toutes les plateformes. Canal ? super si tu ne te lie pas a eux par engagement, pas le droit de regarder en fixe, netflix si, OCS et ses series incompletes genial bref
et riien a voir avec le fait de ne pas payer ses impots en france, contrairement a toi je ne souhaite pas qu on m impose ubne culture… car non les films fait par des francais ne sont pas LA culture francaise rien a voir. Tu devrait te renseigner sur la notion de culture avant de juger les autres…
et la langue francaise est bien employee dans les blockbusters donc pas de soucis
Pas sûr de tout comprendre tellement tu écris mal…
J’impose rien, et j’apprécie aussi Netflix. Mais force est de constater que c’est eux qui refusent de payer pour la création française et donc c’est normal qu’ils soient pénalisés par la chronologie. C’est donc comme les impôts c’est le même principe, cotiser pour la création fr.
La chronologie permet de financer les cinémas, les productions, etc…
Sans elle on fait quoi ? Les cinémas et les studios fermeraient sans financement faut être logique.
Donc faire son ouin-ouin-Netflix-trop-bien-je-paie-10€ c’est ne prendre aucun recul sur le modèle économique du cinéma
Aucun rapport avec la chronologie des médias
Toutafé
Le piratage sera toujours important, peut importe la chronologie des médias.
Les autres pays ont aussi des chronologies de médias, différentes mais présentes quand même.
L’important c’est de préserver un modèle économique viable (càd des emplois) et des œuvres en FR.
La Cdm permet de financer les cinémas, les distributeurs, les créations FR etc…
Et c’est donc logique qu’un Netflix qui refuse à plusieurs reprises de payer et de respecter les règles doivent attendre plus longtemps qu’un Canal, OCS qui financent et proposent des oeuvres FR et EUR.
Je crois que tu n’as pas compris le publique de la VoD, ni les enjeux, ni même l’utilité.
Celui qui n’a pas de recul, c’est bien toi mon grand :).
Le publique de la vod c’est france.tv, arte.fr ou tf1 replay; le public de la vod, lui, comprends les lecteurs du journal du geek mais aussi des grands mères, des cadres, des ouvriers, leur point commun étant qu’ils utilisent des plateformes de vod, càd canal play, netflix, ocs, etc.. Autant de plateformes qui fermeraient si elles n’étaient pas rentables, càd si les gens ne les utilisaient pas. Si elles sont encore là, c’est qu’on les utilise. C’est con, mais c’est comme ça.
Quelques remarques supplémentaires:
-Je pense que la phrase "mais qui ne prennent
toujours pas – ou si peu – en compte les habitudes et demandes des
utilisateurs." parle de la chronologie des médias et non d’OCS ou de
Canal play. Si j’osais troller, je dirais que le journaldugeek n’oserait
fâcher des géants des médias, trop de régie publicitaire en jeu. Par
contre l’Etat..
-Netflix paye pour la création française : Marseille. C’est **** mais c’est fait en France, avec des acteurs et des techos français (la coproduction est internationale mais inclus aussi des français). Par contre, ils ne payent pas d’impot en France.
-Un engagement lie les utilisateurs de Netflix à la firme: un contrat qui stipule que pour env. 10€, tu as le droit de visionner leur catalogue. C’est peut-être moins contraignant que pour canal ou ocs mais cela reste un engagement.
-Les films fait par des francais ne sont pas LA culture francaise mais ils font bien parti de la culture française qui ne se résume pas à manger du camenbert avec un bon verre de vin rouge. Cette affirmation est très polémique mais on peut argumenter en disant que les choix pris par le réalisateur sont enrichis des survivances de sa culture et qu’il ne réalisera pas le même film qu’un autre réalisateur avec une autre origine. Ainsi la la culture française transpire dans ledit film. D’autre part, exclure de la culture française les films qui ne sont pas 100% français tend vers la nationalisme et le fascisme.
-Faut-il continuer à subventionner les cinémas? (les salles, et non le cinéma, les films). L’expèrience n’est certes pas la même que sur un téléphone mais si les gens n’ont plus envie d’aller dans de grandes salles obscures et préfèrent regarder des films sur leurs téléphones.. Et malgré tout, je pense que des groupes de passionné.e.s continueraient à faire vivre des salles avec les moyens du bord juste pour leur plaisir. La question se pose en fait pour la culture en général, d’autant que les personnes qui bénéficient de ses avantages sont majoritairement des classes aisées (théâtre, opéra..). C’est peut-être un peu poins vrai avec le cinéma et les concerts.. encore qu’il faudrait vérifier.
-Les enjeux de la VOD sont simples: en échange de vos données personnelles (et d’un peu d’argent), on vous donne à voir des programmes audiovisuels. (cf les déclarations du patron d’HBO).
-L’utilité de la VOD, c’est de garder ses fesses bien au chaud chez soi et de ne pas se taper 20 minutes de pub et des voisins génants au cinéma.
Ah ok.